20 July, Saturday. Congregation of the Regent House at 10 a.m. (see p. 761).
1 October, Tuesday. Congregation of the Regent House at 9.30 a.m. Vice-Chancellor's Address, and Election and Admission of the Proctors.
8 October, Tuesday. Full Term begins.
The last ordinary issue of the Reporter for the 2012–13 academical year will be published on 31 July 2013. The first issue of the 2013–14 academical year will be published on 25 September 2013.
The Vice-Chancellor invites those qualified under the regulations for Discussions (Statutes and Ordinances, p. 107) to attend a Discussion in the Senate-House, on Tuesday, 8 October 2013, at 2 p.m., for the discussion of:
1. Second-stage Report of the Council, dated 12 July 2013, on the alteration and refurbishment of the Arup Building on the New Museums site (p. 751).
2. Report of the General Board, dated 10 July 2013, on the establishment of two Professorships in the Department of Clinical Neurosciences (p. 753).
3. Eighteenth Report of the Board of Scrutiny, dated 5 July 2013 (p. 753).
The Vice-Chancellor gives notice, in accordance with Statute A, VIII, 2 and the regulations for General Admission to Degrees, that Congregations will be held on the following days in the academical years 2013–14 and 2014–15.
|
Michaelmas Term 2013 |
Lent Term 2014 |
Easter Term 2014 |
Long Vacation 2014 |
|
Full Term: 8 October – 6 December |
Full Term: 14 January – 14 March |
Full Term: 22 April – 13 June |
|
|
1 October (Tuesday), 9.30 a.m.1 |
25 January, 2 p.m. |
26 April, 11 a.m. |
19 July, 10 a.m. |
|
26 October, 11 a.m. |
22 February, 2 p.m. |
17 May, 10 a.m. |
|
|
30 November, 2 p.m. |
22 March, 11 a.m. |
18 June (Wednesday),
2.45 p.m. |
|
|
29 March, 11 a.m. |
25 June (Wednesday), 10 a.m.2 |
||
|
26 June (Thursday), 10 a.m.2 |
|||
|
27 June (Friday), 10 a.m.2 |
|||
|
28 June (Saturday), 10 a.m.2 |
|
Michaelmas Term 2014 |
Lent Term 2015 |
Easter Term 2015 |
Long Vacation 2015 |
|
Full Term: 7 October – 5 December |
Full Term: 13 January – 13 March |
Full Term: 21 April – 12 June |
|
|
1 October (Wednesday), 9.30 a.m.1 |
24 January, 2 p.m. |
25 April, 11 a.m. |
18 July, 10 a.m. |
|
25 October, 11 a.m. |
21 February, 2 p.m. |
16 May, 10 a.m. |
|
|
29 November, 2 p.m. |
21 March, 11 a.m. |
17 June (Wednesday),
2.45 p.m. |
|
|
28 March, 11 a.m. |
24 June (Wednesday), 10 a.m.2 |
||
|
25 June (Thursday), 10 a.m.2 |
|||
|
26 June (Friday), 10 a.m.2 |
|||
|
27 June (Saturday), 10 a.m.2 |
1Vice-Chancellor's Address followed by the Congregation for the election and admission of the Proctors.
2General Admission (LL.M., M.Eng., M.Math., M.Sci., Vet.M.B., B.A., and B.Th. Degrees only).
The Vice-Chancellor begs leave to refer to his Notice of 7 June 2013 (Reporter, 6312, 2012–13, p. 623), concerning proposed amending Statutes for Hughes Hall. He hereby gives notice that in the opinion of the Council the proposed Statutes make no alteration of any Statute which affects the University, and do not require the consent of the University; that the interests of the University are not prejudiced by them, and that the Council has resolved to take no action upon them, provided that the Council will wish to reconsider the proposed Statutes if they have not been submitted to the Privy Council by 15 July 2014.
The General Board have received a recommendation from the Council of the School of the Physical Sciences, following consultation with the Faculty Boards concerned, that the Goldsmiths' Professorship of Materials Science, the Professorship of Mathematical Physics (1978) and the G. I. Taylor Professorship of Fluid Mechanics be temporarily discontinued from 1 October 2014 in accordance with Statute D, XV, 18(a)(ii). The Council has agreed to submit Graces to the Regent House (Graces 6–8, p. 760) to discontinue the Professorships temporarily from this date.
The Council and the General Board have received a proposal from the Faculty Boards of Biology and Clinical Medicine to amend the Procedures to Determine Fitness to Practise of Preclinical and Clinical Medical Students (Statutes and Ordinances, p. 214).
In 2004–05, the University introduced regulations to govern procedures to ensure that medical students were fit for medical practice, and that students who were not fit for medical practice did not continue to come into contact with patients and could not, eventually, gain a qualification from the University which would entitle them to provisional registration with the General Medical Council (GMC). The introduction of such regulations was a requirement of the GMC, and took into account best practice at the time, including guidance from the GMC and collaboration with the University of Oxford.
Since the introduction of the regulations and subsequent amendment in 2009, significant experience has been gained of how such procedures operate in practice, both throughout the UK and in Cambridge. This has led the GMC to update their guidance, and the Fitness for Medical Practice Committee (FMP Committee) to reconsider its own procedures, based on experience. At the same time, the opportunity has been taken to seek new legal advice, in order to ensure that the regulations remain robust in an increasingly litigious environment.
GMC guidance states the following: 'It must be made clear to students that the GMC will consider any issue that calls their fitness to practise into question. This includes anything that happened before or during their undergraduate years, and any decisions made by a fitness to practise panel or university.'1
In correspondence this year, the GMC has confirmed that it asks medical students 'to declare not only any referral to a disciplinary or fitness to practise committee – whatever the outcome – but any and all matters that might have a bearing on their fitness to practise medicine.' The GMC goes on to state that: 'there is a balance to be struck between the interests of the student and the interests of the public at large. It is important to bear in mind that the Medical Act 1983 gives more weight to the latter. By law, the GMC's main objective in exercising all of its functions is to protect, promote and maintain the health and safety of the public.'
Also with regard to a specific enquiry about unmerited allegations, the GMC has provided the following assurance: 'all issues that applicants declare to us are considered very carefully by our Assistant Registrars, who have considerable experience in dealing with matters of this kind. They would certainly not be likely to draw an adverse inference from a complaint or allegation that had been investigated and found to be frivolous, vexatious or misconceived.'
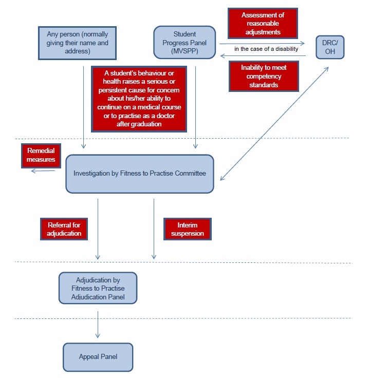
The FMP Committee has proposed two main areas for amendment (a flow chart is included on p. 716 (below) to illustrate the procedure):
1. Procedures for consideration of referrals regarding Preclinical and Clinical Medical Students to the Fitness to Practise Committee (FTP Committee)
The FMP Procedure, Committee, and Panels have been renamed Fitness to Practise Procedure, Committee, and Panels (FTP) to align with GMC guidance and the nomenclature used by other universities.
However, the most fundamental change has been to merge the processes for the consideration of health matters and those related to conduct. This is in order to bring the University's practice in line with current GMC guidance.
2. Transparency of the FTP Procedure
These revised procedures seek to ensure a clear delineation between the different stages of the process, i.e. investigation, adjudication, and appeal. The Investigator and Members of the FTP Adjudication Panel will be sought from an appropriately qualified group of people who have been nominated to serve on the FTP Panel for a period of three years by the Faculty Boards of Biology and Clinical Medicine.
The composition of the FTP Committee and the FTP Adjudication Panel, together with the mechanisms for appointing members, have been revised in light of discussions, seeking to accommodate in the procedure the needs of the University in having an efficient process for managing its affairs and also the legitimate desire to involve different people who are able to provide professional judgement and an element of independence.
Anonymous referrals to the FTP Committee are generally not to be permitted but the procedure recognizes that the FTP Committee may exercise its discretion in exceptional circumstances. Wording has also been added to confirm that a case may proceed in circumstances where it is considered necessary to withhold the identity of individuals involved. Care will be taken in such circumstances to ensure that the individual facing allegations is able to respond adequately to them.
Decisions on sanctions made at an FTP Adjudication Panel are made by a simple majority, with the Chair having a casting vote if necessary; sanctions will include removal from the Medical Students Register. There is a new ground of appeal to the FTP Appeal Panel, i.e. that a penalty is disproportionate.
The FTP Appeal Panel is the only part of the procedure that involves an external member; the Panel also includes a legally qualified member as Chair.
The Faculty Boards of Biology and Clinical Medicine have accepted the recommendations of the FMP Committee and have agreed to the revision of the procedures. The Council, after consultation with the General Board and the Senior Tutors' Committee, has agreed to submit a Grace to the Regent House (Grace 4, p. 760) for the approval of the Procedures to Determine Fitness to Practise of Preclinical and Clinical Medical Students as set out in Annex 1 to this Notice. Subject to the approval of the Grace, the General Board have approved consequential changes to regulations as set out in Annex 2.
1Medical Students: professional values and fitness to practise.

1. The General Medical Council (GMC) has a duty, as a matter of public safety under the Medical Act 1983, to ensure that medical students are fit to practise medicine when they apply to the GMC for provisional registration. The following regulations shall govern the procedures in the University to ensure that preclinical and clinical medical students are fit to practise medicine as defined in guidance issued by the Medical Schools Council and General Medical Council.
2. There shall be a Medical Students Register which shall be maintained by the Faculty Boards of Biology and Clinical Medicine through a Fitness to Practise Committee (FTP Committee).
3. Any person or body may refer any matter which gives a cause for concern about a medical student's fitness to practise to the FTP Committee in accordance with these procedures.
4. Where the FTP Committee considers that there is a question to be determined concerning the fitness to practise of a medical student, the FTP Committee shall appoint an Investigator who shall report to the FTP Committee. Having considered the Investigator's report, the FTP Committee may refer the matter to a Fitness to Practise Adjudication Panel (FTP Adjudication Panel) to consider whether the student is fit to practise medicine or whether to impose sanctions (which include formal warnings, conditions, and suspension or removal from the Medical Students Register).
5. A medical student shall, if required to do so, attend meetings and/or hearings with the FTP Committee, an Investigator, and a FTP Adjudication Panel. A medical student and the FTP Committee may appeal to a Fitness to Practise Appeal Panel (FTP Appeal Panel) on grounds specified in these procedures.
6. Fitness to practise issues can arise from a student's conduct, health, or performance. Medical students have a responsibility to report any illness or disability that may affect their fitness to practise to their Senior Tutor or Director of Studies and, as appropriate, to the Director of Medical Education in the Faculty of Clinical Medicine or the Director of Education (Biological Sciences) in the Faculty of Biology.
7. The University also has a duty to support its medical students. The Medical and Veterinary Student Progress Panel (MVSPP) monitors the academic performance and progress of preclinical and clinical medical students, including issues relating to ill health and any other cause for concern which does not merit a referral to the FTP Committee.
8. A student who wishes to remain on the Medical Students Register will be expected to co-operate with obtaining such reports from the University's Occupational Health Service and/or other experts as may be deemed necessary.
9. When applying for provisional registration with the General Medical Council, medical students are required to inform the GMC of the details of any referral to the FTP Committee and any and all matters that might have a bearing on her or his fitness to practise.
10. The FTP Committee shall comprise a minimum of three members:
|
(a) |
a Chairman appointed by the Faculty Board of Clinical Medicine who shall be a member of the Regent House and a practising GMC-registered medical practitioner; |
|
(b) |
one member appointed by the Faculty Board of Clinical Medicine who shall be a member of the Regent House and a practising GMC-registered medical practitioner; and |
|
(c) |
one member appointed by the Faculty Board of Biology who shall be a member of the Regent House and not a GMC-registered medical practitioner. |
11. No member of the FTP Committee shall have had any material involvement or interest in respect of each individual case before the FTP Committee. All members of the FTP Committee shall be required to make a declaration of interest in the case.
12. Members of the FTP Committee shall be appointed in the Michaelmas Term to serve for three years from 1 January following their appointment.
13. The Faculty Boards of Clinical Medicine and Biology shall in addition jointly maintain a Fitness to Practise Panel (FTP Panel). Every three years in the Michaelmas Term, or as necessary:
|
(a) |
the Faculty Board of Clinical Medicine shall appoint to the FTP Panel at least six members of the Regent House qualifying for appointment to the FTP Committee under Regulation 10(b); |
|
(b) |
the Faculty Board of Biology shall appoint to the FTP Panel at least six members of the Regent House qualifying for appointment to the FTP Committee under Regulation 10(c). |
14. In the event of a member of the FTP Committee appointed under Regulations 10(a) or 10(b) having a conflict of interest in any case, a replacement member qualifying for appointment to the FTP Committee under those regulations shall be appointed from the FTP Panel for the purposes of the case in question by the Chairman of the Faculty Board of Clinical Medicine.
15. In the event of a member of the FTP Committee appointed under Regulation 10(c) having a conflict of interest in any case, a replacement member qualifying for appointment to the FTP Committee under that regulation shall be appointed from the FTP Panel for the purposes of the case in question by the Chairman of the Faculty Board of Biology.
16. The Faculty Board of Clinical Medicine shall appoint a person to be Secretary to the FTP Committee.
17. The FTP Committee may co-opt a maximum of two members to the FTP Committee from the FTP Panel or elsewhere and may require such reports to be prepared as it considers necessary.
18. The duties of the FTP Committee shall be:
|
(a) |
to maintain the Medical Students Register on behalf of the Faculty Boards of Biology and of Clinical Medicine; |
|
(b) |
to produce and keep under review a code of conduct to be observed by medical students; |
|
(c) |
to consider all expressions of concern about a medical student's fitness to practise and, if appropriate, to appoint an Investigator from the FTP Panel who shall have discretion to investigate any issues relating to the student's fitness to practise medicine; |
|
(d) |
to consider an Investigator's report, make recommendations and, if appropriate, refer a medical student to a FTP Adjudication Panel; |
|
(e) |
to keep under review these Fitness to Practise procedures and to recommend changes to the Faculty Boards of Biology and Clinical Medicine, who shall report such changes to the University for approval. |
19. The FTP Committee shall meet at least once a year in the Michaelmas Term and whenever there is any business to consider. Three members shall constitute a quorum. The Chairman shall have a casting vote, if necessary. In the absence of the Chairman for a meeting of the FTP Committee, the member appointed under Regulation 10(b) may become Chairman for that meeting, or the meeting may be adjourned.
20. The FTP Committee shall submit the minutes of its meetings to the Faculty Boards of Biology and of Clinical Medicine and to the Medical Education Committee.
21. A FTP Adjudication Panel shall comprise a Chairman and two other members, all of whom shall be appointed by the Registrary from the FTP Panel as soon as practicable after he or she has been notified (by the Secretary to the FTP Committee) that a case has been referred to a FTP Adjudication Panel. The Chairman shall be a practising GMC-registered medical practitioner.
22. The three members of a FTP Adjudication Panel shall constitute the quorum for a hearing of the FTP Adjudication Panel at which a medical student's fitness to practise is determined. The Chairman shall have a casting vote, if necessary.
23. A FTP Adjudication Panel shall decide whether a medical student is fit to practise medicine and should remain on the Medical Students Register and/or should be subject to sanctions.
24. No member of a FTP Adjudication Panel shall have had any material involvement or interest in the case. All members of a FTP Adjudication Panel shall be required to make a declaration of interest in respect of the case. A replacement member shall be appointed by the Registrary from the FTP Support Panel in the event of a conflict of interest.
25. A FTP Adjudication Panel may require such reports to be prepared as it considers necessary.
26. The Secretary of the medical student's Faculty Board, or her or his nominated deputy, shall serve as Secretary to a FTP Adjudication Panel. For the purpose of these regulations, preclinical students are assigned to the Faculty of Biology and clinical students to the Faculty of Clinical Medicine.
27. An Appeal Panel shall be appointed to consider an appeal which is made by a medical student or by the FTP Committee in respect of a decision of a FTP Adjudication Panel.
28. The Council of the University shall maintain three panels, panel (a), panel (b), and panel (c), from which members of an Appeal Panel shall be appointed as follows:
|
panel (a): |
persons who are legally qualified or who have had experience of acting in a judicial capacity, not being members of the Council; |
|
panel (b): |
members of the Regent House not being members of the FTP Committee, FTP Panel, or FTP Adjudication Panel or of the Faculties of Biology or Clinical Medicine; |
|
panel (c): |
members of the academic staff of a UK Medical School, being practising GMC-registered medical practitioners, who are not members of the Regent House. |
29. The Council shall appoint in the Michaelmas Term each year such number of persons as they shall see fit to serve as members of each panel for three years from 1 January following their appointment.
30. An Appeal Panel shall consist of three members:
|
(a) |
one person designated by the Vice-Chancellor from panel (a), who shall be the Chairman of the Appeal Panel; |
|
(b) |
one drawn by lot from panel (b); |
|
(c) |
one drawn by lot from panel (c). |
31. No member of an Appeal Panel shall have had any material involvement or interest in the case. All members of the Appeal Panel shall be required to make a declaration of interest in respect of the case. In the event of a conflict of interest, an alternative member shall be appointed by the Vice-Chancellor or by lot, as appropriate.
32. The Registrary, or a person nominated by the Registrary, shall act as Clerk of the Appeal Panel.
33. The three members of the Appeal Panel shall constitute the quorum. The Chairman shall have a casting vote, if necessary.
34. The consideration of whether or not a medical student is fit to practise medicine shall take place in accordance with the following procedures which may comprise of at least three stages, a preliminary consideration by the FTP Committee, an investigation, and an adjudication by a FTP Adjudication Panel, and may be followed by a final appeal stage.
35. If at any stage the Chairman of any of the bodies involved considers that the medical student may have committed an offence under the criminal law or against the discipline of the University, the Chairman shall suspend proceedings and refer the circumstances for consideration by the police or to the University Advocate under Statute B, VI, as appropriate. In such instances, the body or bodies shall not normally reach a decision on the student's fitness to practise until either the police or University Advocate (as appropriate) has confirmed that it is not intended to institute proceedings against the medical student, or, if proceedings are taken, until the criminal courts or University Courts (as appropriate) have ruled finally on the matter. Pending the outcome of any consideration by the police and the criminal courts and/or the University Advocate and the University Courts, the FTP Committee and its Chairman shall review the student's status and take any measures under these procedures which are considered necessary.
36. The FTP Committee, the Investigator, a FTP Adjudication Panel, and the Appeal Panel may obtain legal advice through the Registrary to assist with the performance of their duties under these procedures.
37. Any notification to a medical student under these procedures may be sent to the medical student's University email address.
38. Any expression of concern that a medical student may not be fit to practise medicine shall be made in writing to the Secretary of the FTP Committee; it shall show clearly the author's name and address. Anonymous referrals shall only be acted upon in exceptional circumstances as the FTP Committee sees fit, having regard to the seriousness of the issues raised and the fairness to any individuals mentioned in the referral. The FTP Committee may also consider that the identity of individuals, although known to the FTP Committee, may need to be withheld or protected in exceptional circumstances.
39. The Secretary of the FTP Committee shall communicate the expression of concern to the Chairman of the FTP Committee who may take Chairman's action in respect of any measures which are considered necessary or appropriate pending consideration by the FTP Committee.
40. The Secretary of the FTP Committee shall inform the medical student of the details of any expression of concern and, at the discretion of the Chairman of the FTP Committee, arrange for the student to attend a meeting of the FTP Committee. During any meeting with the FTP Committee, the medical student may be accompanied by a member of the University or other representative chosen by the medical student who shall notify the Secretary of the FTP Committee two days in advance of any meeting if he/she will be accompanied and by whom.
41. The Secretary of the FTP Committee shall inform the medical student of the persons appointed to be members of the FTP Committee. If the medical student has good cause to object to the membership of the FTP Committee, he or she shall provide grounds to the Secretary of the FTP Committee in writing within seven days. In the case of a member appointed under Regulation 10(a) or (b), the Chairman of the Faculty Board of Clinical Medicine shall decide whether to replace that member of the FTP Committee and shall appoint an alternative member as considered appropriate. In the case of a member appointed under Regulation 10(c), the Chairman of the Faculty Board of Biology shall decide whether to replace that member of the FTP Committee and shall appoint an alternative member as considered appropriate. The Secretary of the FTP Committee shall inform the medical student accordingly. The decision of the Chairman of the Faculty Board of Clinical Medicine or of the Chairman of the Faculty Board of Biology shall be final.
42. The FTP Committee shall decide whether the medical student shall during the course of any fitness to practise procedures:
|
(a) |
continue her or his studies without limitation; |
|
(b) |
continue her or his studies under specified conditions; |
|
(c) |
be prohibited from entering specified clinical facilities as a medical student; and/or |
|
(d) |
be provisionally suspended from the Medical Students Register and therefore from the clinical components of the course. |
43. The FTP Committee may, pending the outcome of any fitness to practise procedures, review and change a decision regarding a medical student's status and any measures which are considered necessary.
44. The FTP Committee shall determine whether the matter can and should be dealt with informally, whether the matter should be referred back to the Student Progress Panel (MVSPP), or whether an Investigator should be appointed to investigate the student's conduct, health, and/or performance. The FTP Committee shall normally take this initial decision within one month from the date of receipt of the expression of concern.
45. If the University Advocate institutes proceedings against the medical student under Statute B, VI, any subsequent judgement of a University Court may be considered as evidence within any fitness to practise procedures. If a University Court finds that a charge is proven against the student then that finding shall be conclusive evidence that the medical student in question has committed the offence against the discipline of the University with which he or she was charged.
46. If the FTP Committee decides to commence an investigation, the Secretary of the FTP Committee shall write to the medical student concerned and to the Senior Tutor of the student's College stating that an investigation of the medical student's fitness to practise is going to take place. The letter to the medical student shall state the nature of the expression of concern and the grounds for commencing the investigation.
47. The FTP Committee shall appoint an Investigator from the FTP Panel who has had no material involvement or interest in this case. The Investigator shall interview the medical student concerned, the maker of the allegation (unless an anonymous concern has been permitted), and any other relevant persons. A formal note of each interview shall be prepared by the Investigator and, if possible, agreed with the person who has been interviewed. A written report shall be prepared and submitted by the Investigator to the FTP Committee.
48. The FTP Committee, an Investigator and a FTP Adjudication Panel may, at any stage, require reports to be prepared by the Occupational Health Service and/or other experts as to the student's fitness to practise and will expect the student to co-operate with obtaining such reports in order for those bodies to discharge their duties to consider the student's fitness to practise. All such reports shall be co-ordinated through the FTP Committee.
49. During any interview with the Investigator, the medical student may be accompanied by a member of the University or other representative chosen by the medical student who shall notify the Investigator two days in advance of any meeting if he/she will be accompanied and by whom.
50. On receipt of the Investigator's report, the FTP Committee shall take one of the following decisions:
|
(a) |
that no further action be taken; |
|
(b) |
that there is no serious issue to be determined with regard to the medical student's fitness to practise, but that the medical student would benefit from remedial measures being put in place; the Chairman of the FTP Committee shall on behalf of the FTP Committee (i) agree such measures with the medical student, the student's Senior Tutor, and the Director of Medical Education in the Faculty of Clinical Medicine or the Director of Education (School of the Biological Sciences) in the Faculty of Biology as appropriate, and then so inform the Secretary of the FTP Committee in writing, or (ii) in the event of failure to agree such measures, the FTP Committee shall refer the matter to a FTP Adjudication Panel; or |
|
(c) |
that there may be a serious issue to be determined concerning the medical student's fitness to practise and shall refer the matter to a FTP Adjudication Panel. |
51. The Secretary of the FTP Committee shall inform the medical student, the MVSPP, and the student's Senior Tutor in writing of the FTP Committee's decision and of any agreed measures normally within seven days. Where the FTP Committee decide that a matter shall be referred to a FTP Adjudication Panel, the Secretary of the FTP Committee shall notify the Registrary and the student's Faculty Board Secretary. Correspondence from the Secretary informing the student shall be submitted to the next full meeting of the FTP Committee.
52. If a medical student is referred by the FTP Committee to a FTP Adjudication Panel, the Chairman of the FTP Adjudication Panel shall determine the procedure to be adopted by the FTP Adjudication Panel which shall normally include:
|
(a) |
informing the medical student of the persons appointed to be members of the FTP Adjudication Panel; |
|
(b) |
providing the medical student with copies of the documents provided by the FTP Committee to the FTP Adjudication Panel, including the Investigator's report; |
|
(c) |
informing the medical student of the names of any persons who may be asked to attend a FTP Adjudication Panel to give evidence and setting out the basis upon which the medical student may call persons who may have information relevant to the case to give evidence (whether they are members of the University or not) either orally at the hearing or in writing; |
|
(d) |
setting a timetable for the progress of the proceedings, including time limits for each step of the proceedings and a date, time and place for the hearing. |
53. The Secretary of the FTP Adjudication Panel shall inform the medical student and the Chairman of the FTP Committee of the procedure to be followed. The Chairman of the FTP Adjudication Panel may at any stage of the proceedings hold a case management meeting at which she or he may (i) review the progress of the proceedings, and in particular the extent to which any timetable previously set by the Chairman has been complied with, (ii) issue or vary directions or time limits for the further conduct of the proceedings, and/or (iii) set or vary a date, time, or place for the hearing. The Secretary of the FTP Adjudication Panel shall inform the medical student and the Secretary of the FTP Committee of the date, time, and place of a case management meeting at least seven days in advance of such meeting.
54. If the medical student has good cause to object to the membership of a FTP Adjudication Panel, he or she shall provide grounds to the Secretary of the FTP Adjudication Panel in writing within seven days of being notified of the membership of the FTP Adjudication Panel. The Registrary shall decide whether to replace that member of the FTP Adjudication Panel and shall appoint an alternative member from the FTP Panel as considered appropriate. The Secretary of a FTP Adjudication Panel shall inform the medical student accordingly. The decision of the Registrary shall be final.
55. The medical student shall attend all case management meetings and hearings of a FTP Adjudication Panel in person, unless prevented by exceptional circumstances. If the medical student fails to attend any case management meeting or any hearing without reasonable explanation, a FTP Adjudication Panel may, at its discretion, consider the case in the medical student's absence.
56. The medical student may choose to be accompanied by a member of the University or other representative chosen by the medical student who must inform the Secretary of the FTP Adjudication Panel of the identity of the individual and the capacity in which he or she is attending as soon as practicable and at least four days in advance of the case management meeting or hearing.
57. The medical student's Senior Tutor (or a deputy appointed by the Senior Tutor), if not nominated by the student, shall be entitled, with the student's consent, to be present at any case management meeting or hearing.
58. Case management meetings and hearings of the FTP Adjudication Panel shall be conducted in private unless the Chairman of a FTP Adjudication Panel agrees to a request from the student for any case management meeting or hearing to be held in public.
59. A Chairman of the FTP Adjudication Panel shall determine the procedure for the conduct of a FTP Adjudication Panel hearing to consider a medical student's fitness to practise. The procedure shall normally be as follows:
|
(a) |
The Chairman shall introduce all those present at the hearing and explain the powers of a FTP Adjudication Panel. |
|
(b) |
The Chairman shall invite the Chairman of a FTP Committee (or a person appointed by her or him) to make an opening statement and shall then invite FTP Adjudication Panel members to ask questions. |
|
(c) |
The Chairman shall invite the medical student or her or his representative to make a statement and shall then invite FTP Adjudication Panel members to question the student. |
|
(d) |
The Chairman shall invite any other persons called upon to attend the hearing (normally to include the Chairman of a FTP Committee and Investigator) to make a brief statement and shall then invite FTP Adjudication Panel members to ask questions. |
|
(e) |
At each stage, the Chairman shall have discretion to allow reciprocal questioning by all parties. |
|
(f) |
When the Chairman is satisfied that a FTP Adjudication Panel has completed its questioning and that the medical student and other persons present have had a full opportunity to convey information to a FTP Adjudication Panel, the student and all other persons not on a FTP Adjudication Panel except the Secretary of a FTP Adjudication Panel shall withdraw. The Secretary of a FTP Adjudication Panel shall remain to provide advice on procedure but shall take no part in a FTP Adjudication Panel reaching its decision on the case itself. |
|
(g) |
A FTP Adjudication Panel shall then discuss the case. |
|
(h) |
Those attending the first part of the hearing shall all be invited back into the hearing once a FTP Adjudication Panel has concluded its discussions. A FTP Adjudication Panel shall seek any further clarification which it requires, and may at its discretion call for a further adjournment or adjournments. The Chairman shall then outline to the medical student a FTP Adjudication Panel's decision. |
60. A FTP Adjudication Panel, following consideration of the case, may make one of the following decisions on the balance of probabilities and by a simple majority (the Chairman having a casting vote if necessary):
|
(a) |
declare that the medical student is fit to practise and that he or she may continue on the course with no conditions or other sanctions; |
|
(b) |
declare that the student is fit to practise but provide a formal warning which should be added to the medical student's record; |
|
(c) |
declare that there are grounds for concern as to the student's fitness to practise and impose other sanctions in respect of the student's continuation with her or his course of study for the Second or Final M.B. Examinations which may include (i) that the student be temporarily suspended from the Medical Students Register, specifying the arrangements for monitoring by the FTP Committee of the suspension (including a minimum period if appropriate) and the arrangements for the termination of suspension, or (ii) that the student be subject to other conditions. |
|
(d) |
declare that the medical student is unfit to practise, that the medical student be removed from the Medical Students Register and that the General Medical Council be informed of this sanction. |
61. The Secretary of a FTP Adjudication Panel shall confirm the decision of a FTP Adjudication Panel and the reasons for the decision in writing normally within seven days, specifying any time period or sanction that may apply, to the medical student and also to the Chairman of the FTP Committee, the MVSPP, the Senior Tutor of the student's College, the Director of Medical Education in the School of Clinical Medicine and, as appropriate, the Director of Education in the School of Biological Sciences.
62. A medical student and the FTP Committee shall have the right of appeal to an Appeal Panel in respect of a decision of a FTP Adjudication Panel as set out in these procedures.
63. A medical student and the FTP Committee may give notice of appeal in respect of a decision of a FTP Adjudication Panel on only one or more of the following grounds:
|
(a) |
irregularity in process; |
|
(b) |
the coming to light of fresh evidence, which was not available and/or presented for a good reason; and/or |
|
(c) |
the proportionality of a sanction imposed by the FTP Adjudication Panel. |
64. A notice of appeal shall be in writing and shall be received by the Registrary within twenty-eight days of the date of notification of a FTP Adjudication Panel decision. The notice of appeal shall state the grounds on which the appeal is made and provide all material relied upon for the appeal. On receipt of the notice of appeal, and if the Registrary considers that there are grounds for an appeal as set out within these procedures, the Registrary shall appoint an Appeal Panel to hear the appeal. The parties shall not be entitled to rely during the appeal hearing, without the permission of the Appeal Panel, on any grounds other than those set out in the notice of appeal.
65. During the consideration of the appeal, the decision of a FTP Adjudication Panel shall remain in force.
66. An Appeal Panel hearing shall be arranged as soon as possible, and normally within three months of the date of the Registrary receiving the notice of appeal, in accordance with the following procedures:
|
(a) |
The Clerk of the Appeal Panel shall inform the medical student and the Chairman of the FTP Committee of the persons appointed to be members of the Appeal Panel. If the medical student or the Chairman of the FTP Committee has good cause to object to the membership of the Appeal Panel, he or she shall provide grounds to the Clerk of the Appeal Panel in writing within seven days or as determined by the Chairman of the Appeal Panel. The Vice-Chancellor shall decide whether that member of the Appeal Panel should be replaced and, if the Vice-Chancellor decides that the member should be replaced, a replacement member shall be designated by the Vice-Chancellor (in the case of the Chairman) or drawn by lot (in the case of any other member). The Clerk of the Appeal Panel shall inform the parties accordingly. The decision of the Vice-Chancellor shall be final. |
|
(b) |
Any documentation to be considered by the Appeal Panel shall be sent to the parties and the members of the Appeal Panel at least fourteen days before the hearing. |
|
(c) |
The medical student may be accompanied by a member of the University or other representative chosen by the medical student who must inform the Secretary to the Appeal Panel of the identity of the person and the capacity in which he or she is attending seven days in advance of the hearing. The medical student's Senior Tutor (or a deputy appointed by the Senior Tutor), if not nominated by the student, shall, with the agreement of the student, be entitled to be present. |
|
(d) |
The hearing shall be held in private unless the Chairman of the Appeal Panel agrees to a request from the student that the hearing be held in public. |
|
(e) |
The Chairman of the FTP Adjudication Panel, or a person appointed by her or him, shall represent the FTP Adjudication Panel at the Appeal Panel hearing. The Chairman of the FTP Committee, or a person appointed by her or him, shall represent the FTP Committee at the Appeal Panel hearing. |
67. The Appeal Panel shall consider its decision in private. The Clerk of the Appeal Panel shall be present throughout the hearing and throughout consideration by the Appeal Panel of its decision.
68. The Appeal Panel may confirm, quash, amend, or refer back the decision to the same, or a newly constituted, FTP Adjudication Panel.
69. As soon as possible, normally within seven days from the Appeal Panel hearing, the Clerk of the Appeal Panel shall inform the medical student in writing of the decision and the reasons for the decision. That notification shall specify whether the case is to be referred back to a FTP Panel or, if not, the notification should be a Completion of Procedures letter and inform the medical student that she or he may refer the matter to the Office of the Independent Adjudicator for Higher Education. The Secretary to the Appeal Panel shall also inform the Chairman of the FTP Adjudication Panel, the Chairman of the FTP Committee, the MVSPP, the Senior Tutor of the student's College, the Director of Medical Education in the School of Clinical Medicine and, as appropriate, the Director of Education in the School of Biological Sciences.
70. The FTP Committee and the Faculty Boards of Biology or Clinical Medicine, as appropriate, shall make a record of any sanctions imposed (including a formal warning, a suspension or removal from the Medical Students Register, or other conditions) or undertakings provided by a medical student relating to arrangements for the monitoring or supervision of her or his conduct, health, or performance. The FTP Committee shall determine whether the information is to be kept permanently on the medical student's record, until a further review or until one year after the student has obtained full registration with the General Medical Council.
71. A medical student upon whom conditions have been imposed shall be required to confirm in writing that he or she shall comply with such conditions.
72. A medical student who has undertaken to comply with arrangements for the management and supervision of her or his conduct, health, or performance shall be required to confirm in writing that he or she will comply with the arrangements.
73. When applying to the General Medical Council for provisional registration, a student shall inform the General Medical Council of the details of any referral to the Fitness to Practise Committee and any and all matters that might have a bearing on her or his fitness to practise.
Subject to the approval of the Grace, the General Board have approved the following changes to regulations to take account of the revised procedures in Annex 1.
Procedures to Determine the Progress of Preclinical and Clinical Medical Students and Preclinical and Clinical Veterinary Students (Statutes and Ordinances, p. 230)
Regulation 2(iii).
By replacing the reference to the Fitness for Medical Practice Committee with a reference to the Fitness to Practise Committee.
Bachelor of Medicine and Bachelor of Surgery (new curriculum regulations) (Statutes and Ordinances, p. 473)
Regulation 3(m).
By replacing the reference to the Fitness for Medical Practice Committee with a reference to the Fitness to Practise Committee.
Faculty of Biology (Statutes and Ordinances, p. 600)
By amending the Regulation for the Medical Students Register so as to read:
The Faculty Board and the Faculty Board of Clinical Medicine shall maintain jointly through a Fitness to Practise Committee a register of students who are deemed fit to practise medicine and consequently to be admitted as candidates for the Second Examination and the Final Examination for the degrees of Bachelor of Medicine and Bachelor of Surgery. A Fitness to Practise Appeal Panel shall have the power on appeal from a student affected by a decision of the Fitness to Practise Adjudication Panel to confirm, quash, amend, or refer back to the same, or a newly constituted, Fitness to Practise Adjudication Panel the decision in question.
Faculty of Clinical Medicine (Statutes and Ordinances, p. 604)
By amending Regulation 3 so as to read:
3. The Faculty Board and the Faculty Board of Biology shall maintain jointly through a Fitness to Practise Committee a register of students who are deemed fit to practise medicine and consequently to be admitted as candidates for the Second Examination and the Final Examination for the degrees of Bachelor of Medicine and Bachelor of Surgery. A Fitness to Practise Appeal Panel shall have the power on appeal from a student affected by a decision of the Fitness to Practise Adjudication Panel to confirm, quash, amend, or refer back to the same, or a newly constituted, Fitness to Practise Adjudication Panel the decision in question.
The footnote to Grace 4 of 3 July 2013 (Reporter, 6315, 2012–13, p. 678) wrongly stated that the amendment to the regulations for the Graham Storey Fund had been made with the agreement of Christ's College; the footnote should have read 'with the agreement of Trinity Hall'.
The following Annual Reports have been received by the Council and the General Board during the Easter Term 2013 and are available on the websites indicated:
|
Annual Report of the Health and Safety Executive Committee 2012 |
http://www.admin.cam.ac.uk/reporter/2012-13/weekly/6316/HSE-Annual-Report-2012.pdf |
|
Centre for Research in the Arts, Social Sciences, and Humanities, Review 2011–12 |
|
|
West and North-West Cambridge Estates Syndicate, Annual Report and Financial Statements for the year ended 31 July 2012 |
http://www.admin.cam.ac.uk/reporter/2012-13/weekly/6316/WNWCambridgeEstatesSyndicate-Report-2012.pdf |